中国政府网
|
重庆市人民政府网
无障碍
|
关怀版
登录
注销
注册
热搜:
政策文件
政策咨询问答库
意见征集
首页
政务公开
政务服务
互动交流
经信数据
您当前的位置:
首页
>
政务公开
>
法定主动公开内容
>
政府采购
>
分散采购
[ 索引号 ]
11500000009276281J/2025-00804
[ 发文字号 ]
[ 主题分类 ]
财政
[ 体裁分类 ]
采购与招标
[ 发布机构 ]
市经济信息委
[ 成文日期 ]
2025-11-21
[ 发布日期 ]
2025-11-21
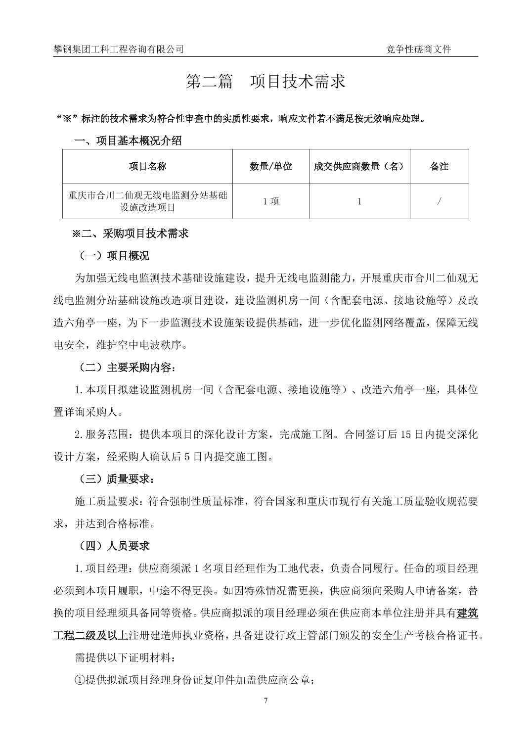
重庆市合川二仙观无线电监测分站基础设施改造项目
大
中
小
扫一扫在手机打开当前页
附件下载:
(定稿)-重庆市合川二仙观无线电监测分站基础设施改造项目竞争性磋商文件[1].docx
采购文件发售登记表.doc
首页
>
政务公开
>
法定主动公开内容
>
政府采购
>
分散采购