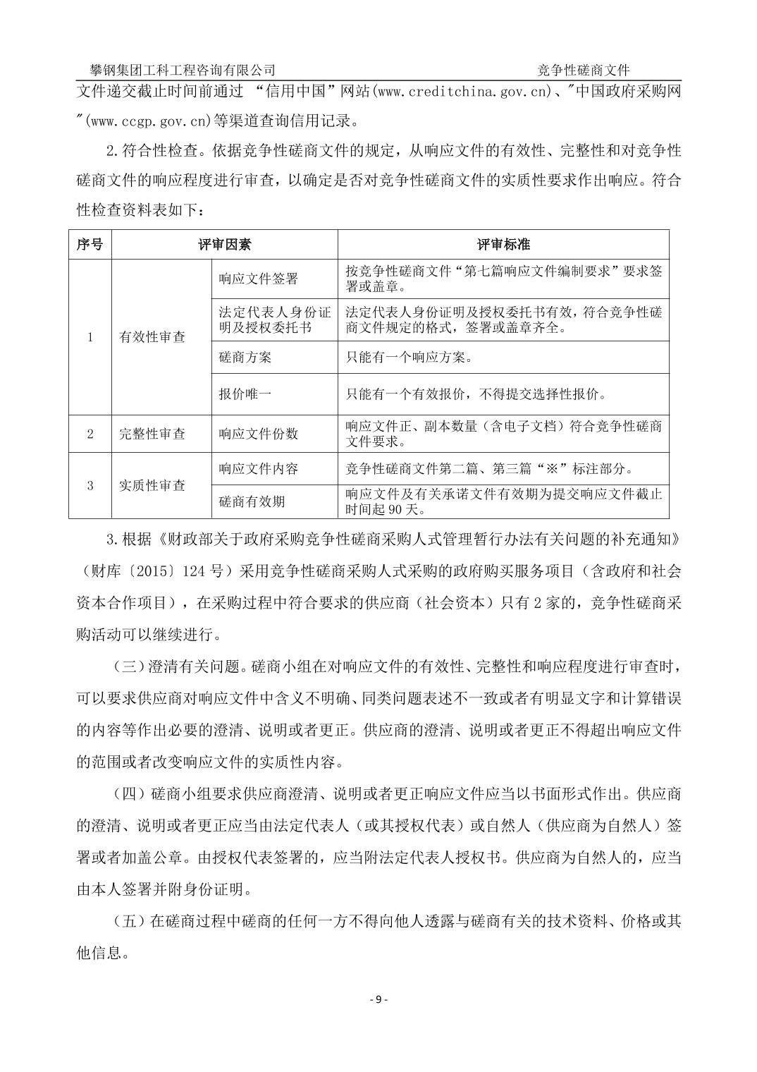
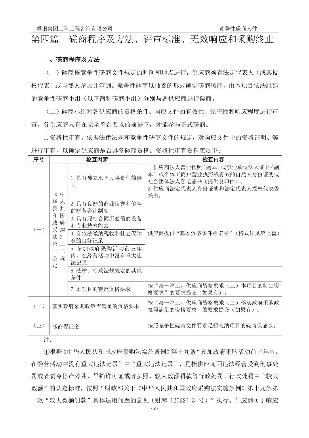
您当前的位置: 首页>政务公开>法定主动公开内容>政府采购 > 分散采购

[ 索引号 ]
11500000009276281J/2025-00753
[ 发文字号 ]
[ 主题分类 ]
财政
[ 体裁分类 ]
采购与招标
[ 发布机构 ]
市经济信息委
[ 成文日期 ]
2025-10-22
[ 发布日期 ]
2025-10-22
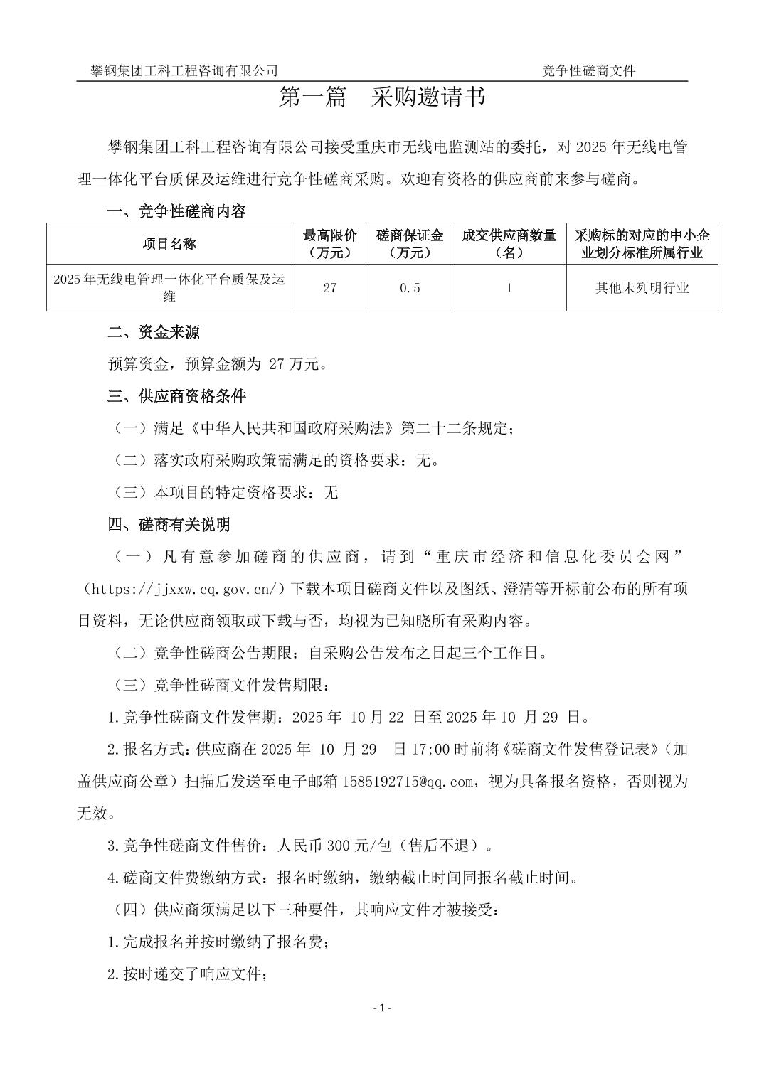
2025年无线电管理一体化平台质保及运维

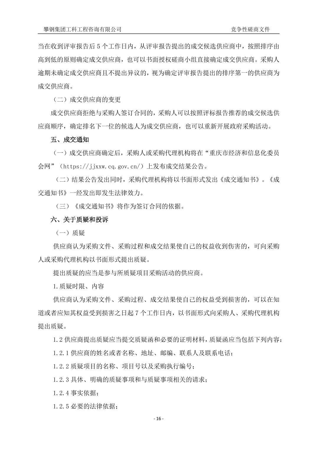
《采购文件发售登记表》

项目名称

单位名称

(公章)

统一社会信用代码

法人代表

法人授权代表

(或项目联系人)

手机号码

E-mail

单位地址

报名时间

备注

扫一扫在手机打开当前页