中国政府网
|
重庆市人民政府网
无障碍
|
关怀版
登录
注销
注册
热搜:
政策文件
政策咨询问答库
意见征集
首页
政务公开
政务服务
互动交流
经信数据
您当前的位置:
首页
>
政务公开
>
法定主动公开内容
>
政府采购
>
分散采购
[ 索引号 ]
11500000009276281J/2025-00933
[ 发文字号 ]
[ 主题分类 ]
财政
[ 体裁分类 ]
采购与招标
[ 发布机构 ]
市经济信息委
[ 成文日期 ]
2025-12-24
[ 发布日期 ]
2025-12-24
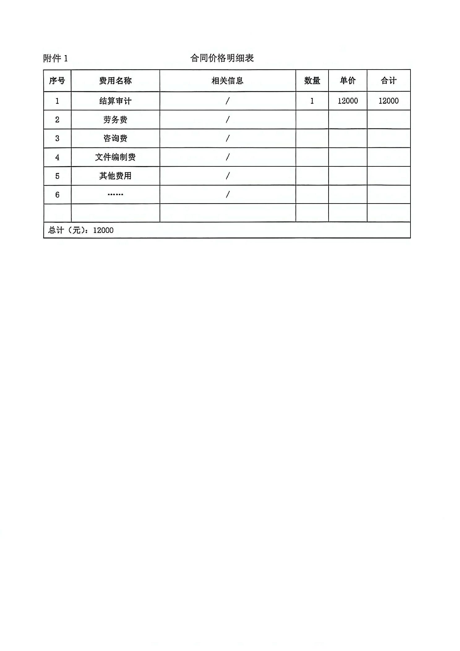
“经济·管道燃气安全在线”应用一期结算审计及监理服务项目合同
大
中
小
扫一扫在手机打开当前页
附件下载:
“经济·管道燃气安全在线”应用一期结算审计及监理服务项目(包1).pdf
“经济·管道燃气安全在线”应用一期结算审计及监理服务项目(包2).pdf
首页
>
政务公开
>
法定主动公开内容
>
政府采购
>
分散采购